2022年7月27日江西疾控新冠肺炎疫情风险提示

➤江西省疾控中心7月27日发布新冠肺炎疫情风险提示:
一、7月26日,上海新增2例新冠肺炎确诊病例和14例无症状感染者、江西新增2例确诊病例和5例无症状感染者、山东新增1例确诊病例和20例无症状感染者、河南新增1例确诊病例和7例无症状感染者、广东新增3例确诊病例和4例无症状感染者、广西新增33例确诊病例和236例无症状感染者、重庆新增3例确诊病例、四川新增19例确诊病例和9例无症状感染者、甘肃新增15例确诊病例和219例无症状感染者、天津新增1例无症状感染者、江苏新增1例无症状感染者、浙江新增1例无症状感染者、安徽新增2例无症状感染者、湖北新增4例无症状感染者、云南新增2例无症状感染者。截至2022年7月27日20时,全国共有高风险地区755个,中风险地区584个。
二、为防范疫情输入,保障人民群众身体健康,请来自中高风险地区和近7天有本土疫情的县(市、区)来赣返赣人员提前向属地报备,以及与外省(市、县、区)发布病例活动轨迹有交集人员和接到外省各级疾控中心电话告知的密切接触者等风险人员请立即向属地报备,按照属地要求配合落实疫情防控措施和个人责任。对故意隐瞒、不按要求报备或拒不配合落实防控措施等造成疫情传播的,公安机关将依法追究其法律责任。
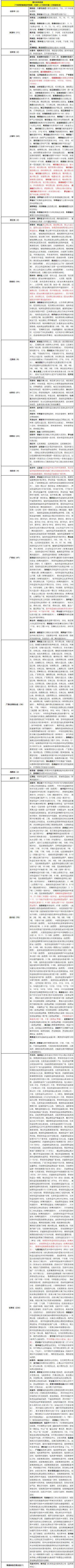
三、省外来赣返赣人员健康管理措施清单(更新至2022年7月27日)



【相关内容拓展阅读】
☑ 江西省对返赣人员最新规定(持续更新):
,即可查看详情。
