2022年10月4日衢州调整部分重点人群核酸检测频次

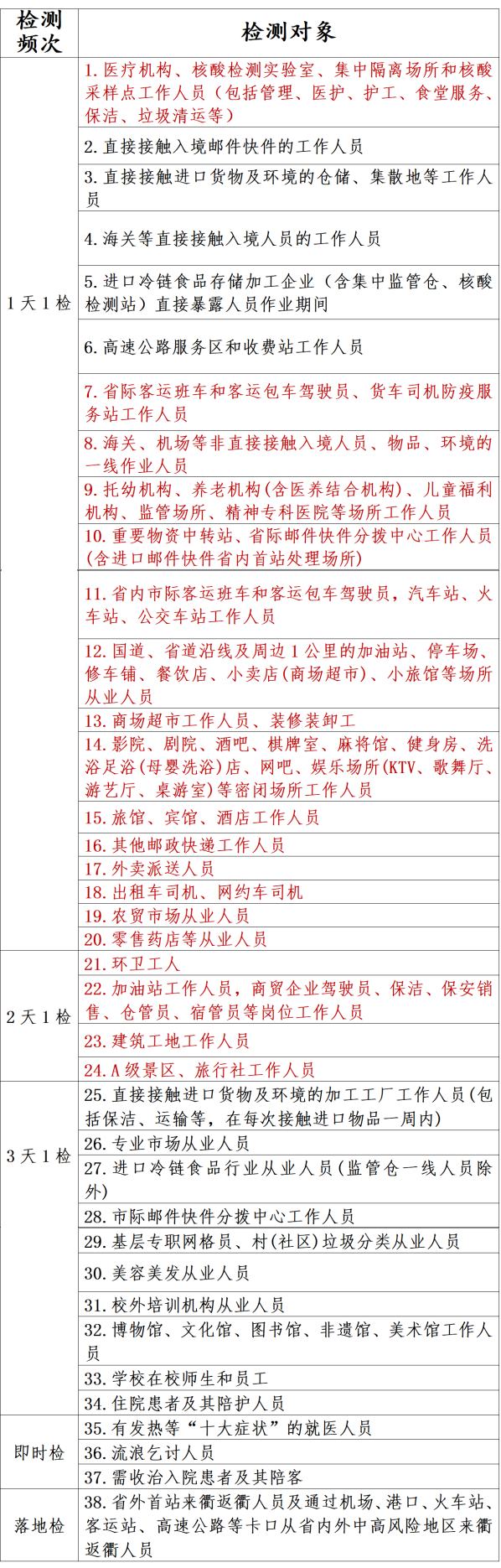
近期金华、宁波、嘉兴等市疫情频发,我市输入性疫情发生风险增大。结合我市实际,经研究决定自10月5日起,对市疫情防控办《关于调整部分重点人群常态化核酸检测频次的通知》(市疫情防控办〔2022〕129号)确定的部分重点人群核酸频次进行调整,将14类重点人群由2天一次调整为1天一次,将“零售药店等从业人员”调整为1天一次,将“环卫工人”等4类重点人群调整为2天一次。
它重点人群检测频次仍按原要求执行,调整后的重点人群检测频次要求详见附件,本文件规定暂执行至10月31日,后续视情研判调整。全市一般人群常态化核酸检测的频次仍保持3天一次。对未按规定频次检测的重点人群和一般人群,衢通码予以赋黄码提醒。
重点人群定期核酸检测频次清单
